网站首页
区总概况
新闻中心
基层频道
服务大厅
专题专栏
首页
>
新闻中心
>
通知公告
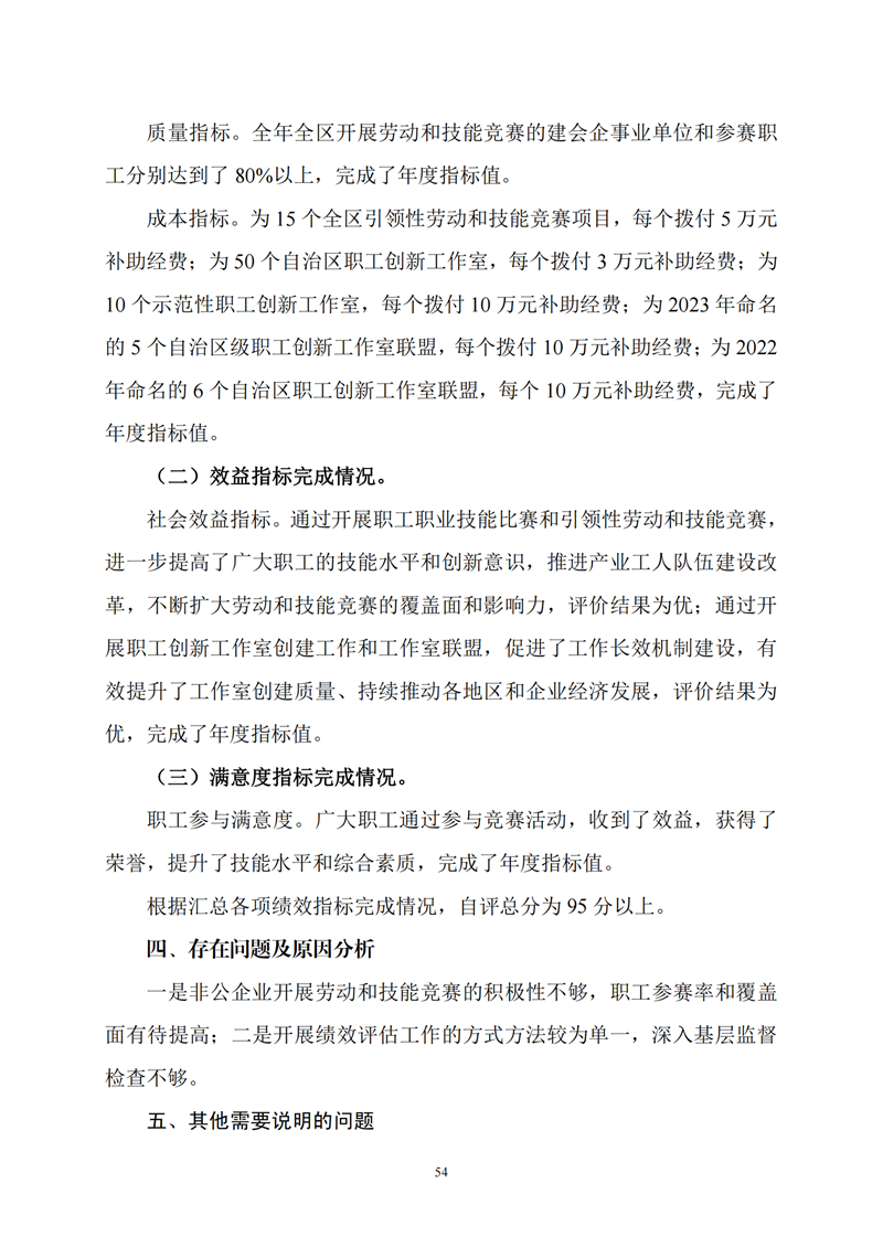
2023年度内蒙古自治区总工会部门决算公开
发布时间:2024-08-14
来源:内蒙古自治区总工会
1、
收入支出决算总表.xlsx
2、
收入决算表.xlsx
3、
支出决算表.xlsx
4、
财政拨款收入支出决算总表.xlsx
5、
一般公共预算财政拨款支出决算表.xlsx
6、
一般公共预算财政拨款基本支出决算明细表.xlsx
7、
一般公共预算财政拨款项目支出决算明细表.xlsx
8、
政府性基金预算财政拨款收入支出决算表.xlsx
9、
国有资本经营预算财政拨款支出决算表.xlsx
10、
财政拨款“三公”经费支出决算表.xlsx
11、
机构运行经费支出、国有资产占用情况及政府采购支出信息表.xlsx
附件:
分享到: